Evaluation of the powder detergent production process from simulation

Main Article Content

Junior Lorenzo Llanes
Lourdes Zumalacárregui de Cárdenas
Osney Pérez Ones

Abstract

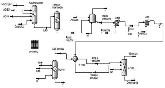
In Cuba, powder detergent production is carried out by a single factory. This work research was intended to evaluate the powder detergent production process from a simulation process. For this purpose, the HYSYS v. 3.2 chemical process simulator was employed and definition of properties of hypothetical components that are nor part of the pure components database was required. Results of the basic case showed inefficiencies of the process operation, the most important being during the neutralization stage and the drying gas heating stage. Results of Study Case 2 show that it is possible to reduce pH of the neutral paste to 15.34% when compared to the basic case, for a production of 848 kg neutral paste per hour, without affecting the percentage of the active ingredient. Additionally, a decreased consumption of liquefied gas of 1,500 L/d implies increased profit in the amount of $ 227,301 per year, compared to the basic case.


How to Cite
Llanes, J. L., Zumalacárregui de Cárdenas, L., & Pérez Ones, O. (2015). Evaluation of the powder detergent production process from simulation. Revista Ingenierías Universidad De Medellín, 15(28), 241–260. https://doi.org/10.22395/rium.v15n28a12

Article Details

References

[1] González, C. E. 'Simulador de una columna de destilación binaria'. Tesis en opción del título de Ingeniero Industrial y en Sistemas Organizacionales, Escuela de Ingeniería, Universidad de La Salle. México DF. 2001.

[2] Hyprotech. 'Hyprotech: simulation software for industry' Disponible en internet: http://www.ucalgary.ca/community/research/hyprotech. [Citado el 23 de febrero de 2013].

[3]Sardiñas, D. J. 'Desarrollo de una base de conocimientos para el entrenamiento de los operarios y tecnólogos de la planta de detergentes de la Empresa Suchel Debón y propuesta de un sistema de control para el proceso de neutralización'. [Tesis MSc], Instituto Superior Politécnico José Antonio Echeverría. 30 pp. 2012.

[4] Reglamento técnico de la empresa, Pto: 8226-01, Detergentes en polvo multiusos. Neutralización y batición. Proceso tecnológico operativo. Empresa Suchel Debón, 2013.

[5] Initial assessment report for 20th SIAM, UNEP Publications. Disponible en internet: jheinze@johnadams.com [Citado el 25 de febrero de 2013].

[6] Adalid, G. N. 'Diseño de una planta para la fabricación de detergente', Proyecto de fin de carrera, Universidad de Barcelona. 2001.

[7] Perry, H. R; Green, W. D. 'Perry's Chemical Engineers' Handbook'. McGraw-Hill. New York. Section 2. 2008.

[8] Sinnott, R. K. 'Chemical Engineering Design'. Vol 6, 4th Edition. New Jersey. Elsevier. 1031pp. 2005.

[9] Carlson, E. C. 'Don‘t gamble with physical properties for simulations'. Chemical engineering progress, October pp35. 1996.

[10] Petrucci, R. H; Harwood, W. S. 'General Chemistry: principles and modern applications'. Prentice-Hall. New Jersey. 587 pp. 1999.