Security system for overloading of a subsoiler

Main Article Content

Phil Anderson Pontoja Caicedo
Ruth Edmy Cano Buitrón
José Isdiro García Melo

Abstract

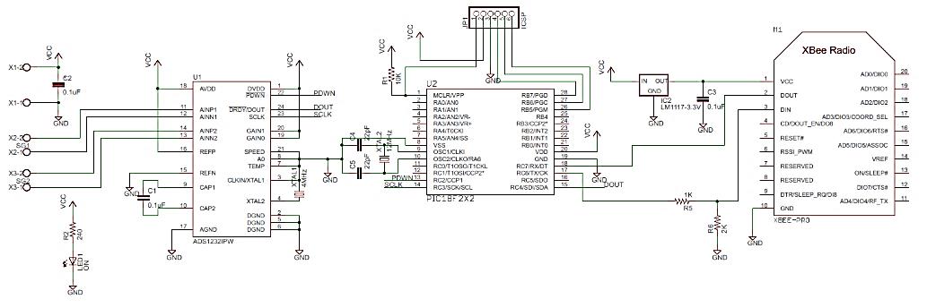
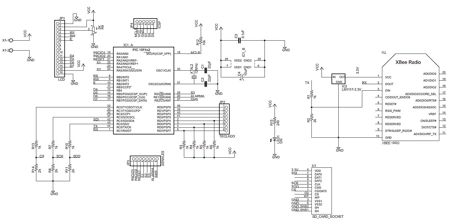
Currently, rural technological development has emerged as a response to the need for improving production efficiency in the fields, especially in agricultural countries such as Colombia due to aspects such as demographic growth and economic globalization; the use of a subsoiler is the first activity performed, intended to loosen soil as a way of reducing its resistance and allowing the spread of plant roots and flow of water. Hence, any type of abnormal circumstances in the development of this activity results in delays in future works or decrease of crop efficiency. This article shows the results of a technological research, focused on mechatronic adequacy of a subsoiler implement addressed under a structured design procedure that assures technological adaptations by assuring the operation of a control instrumented system with response to overloading


How to Cite
Pontoja Caicedo, P. A., Cano Buitrón, R. E., & García Melo, J. I. (2015). Security system for overloading of a subsoiler. Revista Ingenierías Universidad De Medellín, 15(28), 217–240. https://doi.org/10.22395/rium.v15n28a11

Article Details

References

[1] D. Grigg, 'The transformation of agriculture in the West,' Journal of Rural Studies, vol. 9, N.º 2, p. 199, April 1993.

[2] I. M. Johnston, 'Classic Tractor Tales. The first tractor engines,' The Australian Cottongrower, pp. 68-71, December 2003.

[3] J. Mejías, J. A. Martínez y I. Macías, 'Impacto Ambiental De La Introducción De Un Prototipo Agrícola Para La Labranza De Conservación,' Revista DELOS: Desarrollo Local Sostenible, vol. 6, n.º 16, pp. 1-14, February 2013.

[4] V. Ortiz, 'Diseño, construcción y evaluación de un sistema de arado de discos reversible,' Latacunga, Ecuador, 2008.

[5] A. Celik y R. L. Raper, 'Design and evaluation of ground driven rotary subsoilers,' Soil & Tillage Research, vol. 124, pp. 203-210, August 2012.

[6] Y. You, D. Wang y J. Liu, 'A divice for mechanical remediation of degraded grasslands,' Soil & Tillage Research, vol. 118, pp. 1-10, January 2012.

[7] J. P. Corredor, 'Desarrollo de un sistema de control en la aplicación de técnicas selectivas de eliminación de maleza,' Bogotá, 2011.

[8] M. F. Polanco, Maquinaria y mecanización agrícola. Universidad Abierta y a Distancia 2007.

[9] J. Stafford, 'The performance of a rigid tine in relation to soil properties and speed,' Journal of Agricultural Engineering Research, vol. 24, n.º 1, pp. 41-56, March 1979.

[10] J. Stafford, 'Force prediction models for brittle and flow failure of soil by draught tillage tools,' Journal of Agricultural Engineering Research, vol. 29, n.º 1, pp. 51 -60, January 1984.

[11] D. Hettiaratchi, B. Witney y A. Reece, 'The calculation of passive pressure in twodimensional soil failure,' Journal of Agricultural Engineering Research, vol. 11, nº 2, pp. 89- 107, June 1966.

[12] D. Hettiaratchi y A. Reece, 'Symmetrical three-dimensional soil failure,' Journal of Terramechanics, vol. 4, n.º 3, pp. 45-67, 1967.

[13] 'IEEE Standard for Funtional Modeling Language - Syntax and Semantic for IDEF0,' IEEE Std 1320.1-1998, p. I, 1998.

[14] E. Hull, K. Jackson y J. Dick, Requirements Engineering, London: Springer, 2011.

[15] B. C. Falgueras, Ingeniería de software, UOC, 2002.

[16] C. Cassiolato, 'smar,' 3 July 2013. [En línea]. Available: http://www.smar.com/en/technicalarticles/article.asp?id=132. [Último acceso: 1 July 2014].

[17] ATOS, 'ATOS on line,' [En línea]. Available: http://www.atos.com/espanol/technical_tables/espanol/TF060.pdf. [Último acceso: 15 July 2014].

[18] OMEGA, 'OMEGA,' [En línea]. Available: http://www.omega.com/Pressure/pdf/XDUCER_GAGES.pdf. [Último acceso: 20 July 2014].