Evaluation of the powder detergent production process from simulation

Main Article Content

Junior Lorenzo Llanes
Lourdes Zumalacárregui de Cárdenas
Osney Pérez Ones

Abstract

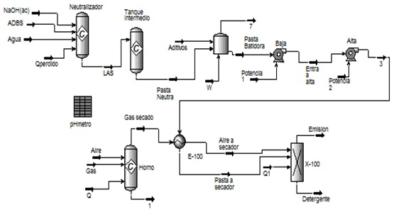
In Cuba, powder detergent production is carried out by a single factory. This work research was intended to evaluate the powder detergent production process from a simulation process. For this purpose, the HYSYS v. 3.2 chemical process simulator was employed and definition of properties of hypothetical components that are nor part of the pure components database was required. Results of the basic case showed inefficiencies of the process operation, the most important being during the neutralization stage and the drying gas heating stage. Results of Study Case 2 show that it is possible to reduce pH of the neutral paste to 15.34% when compared to the basic case, for a production of 848 kg neutral paste per hour, without affecting the percentage of the active ingredient. Additionally, a decreased consumption of liquefied gas of 1,500 L/d implies increased profit in the amount of $ 227,301 per year, compared to the basic case.

Downloads

Download data is not yet available.

Article Details

Section

Articles

How to Cite

Llanes, J. L., Zumalacárregui de Cárdenas, L., & Pérez Ones, O. (2015). Evaluation of the powder detergent production process from simulation. Revista Ingenierías Universidad De Medellín, 15(28), 241-260. https://doi.org/10.22395/rium.v15n28a12

References