Multimedia mining: towards the construction of a methodology and a non-structured date analytics tool

Main Article Content

Efrain Alberto Oviedo Carrascal
Ana Isabel Oviedo Carrascal
Gloria Liliana Velez Saldarriaga

Abstract

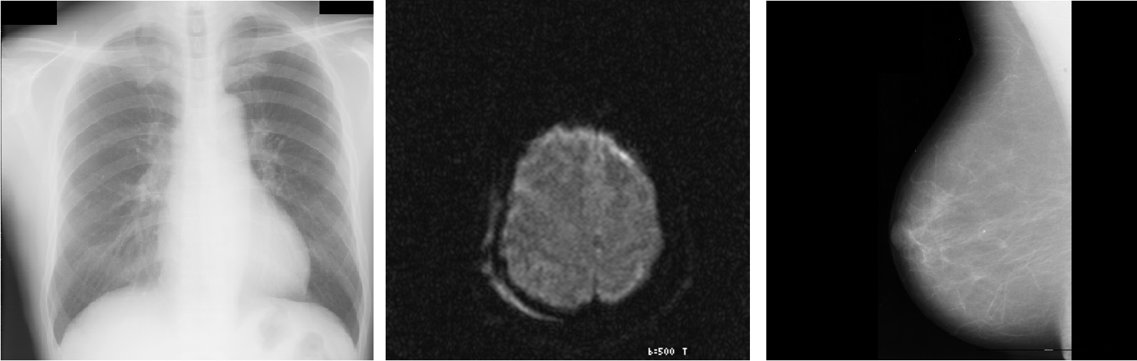
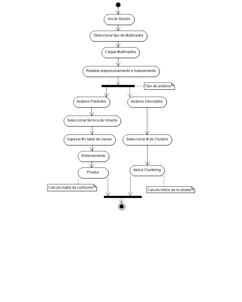
This research addresses the development of multimedia mining projects by applying analytical techniques to texts, images, audio, and video. In order to develop these projects, a methodology to develop multimedia mining projects (Multimedia Analytical Methodology-MAM) is proposed. Likewise, the construction of a software tool (known as Multimedia Analytical Platform-PAM) which allows the analysis of multimedia mining is introduced. Methodology and platform are evaluated with two study cases on prediction of mammography abnormalities and analysis of medical imaging similarity. Results obtained allowed validating the steps proposed in the MAM methodology and using the PAM platform to extract the characteristics of medical images, to apply data mining techniques, and to satisfactorily evaluate the results obtained.

Downloads

Download data is not yet available.

Article Details

Section

Articles

Author Biographies

Efrain Alberto Oviedo Carrascal, Pontifical Bolivarian University

Estudiante de Maestría en TIC en la Universidad Pontificia Bolivariana, Medellín. Correo electrónico: eaoc46@gmail.com

Ana Isabel Oviedo Carrascal, Pontifical Bolivarian University

PhD. Docente Investigadora de la Facultad de Ingeniería en TIC de la Universidad Pontificia Bolivariana, Medellín. Correo electrónico: ana.oviedo@upb.edu.co

Gloria Liliana Velez Saldarriaga, Pontifical Bolivarian University

PhD. Docente Investigadora de la Facultad de Ingeniería en TIC de la Universidad Pontificia Bolivariana, Medellín. Correo electrónico: gloria.velez@upb.edu.co

How to Cite

Oviedo Carrascal, E. A., Oviedo Carrascal, A. I., & Velez Saldarriaga, G. L. (2018). Multimedia mining: towards the construction of a methodology and a non-structured date analytics tool. Revista Ingenierías Universidad De Medellín, 16(31), 125-142. https://doi.org/10.22395/rium.v16n31a6

References