Security system for overloading of a subsoiler

Main Article Content

Phil Anderson Pontoja Caicedo
Ruth Edmy Cano Buitrón
José Isdiro García Melo

Abstract

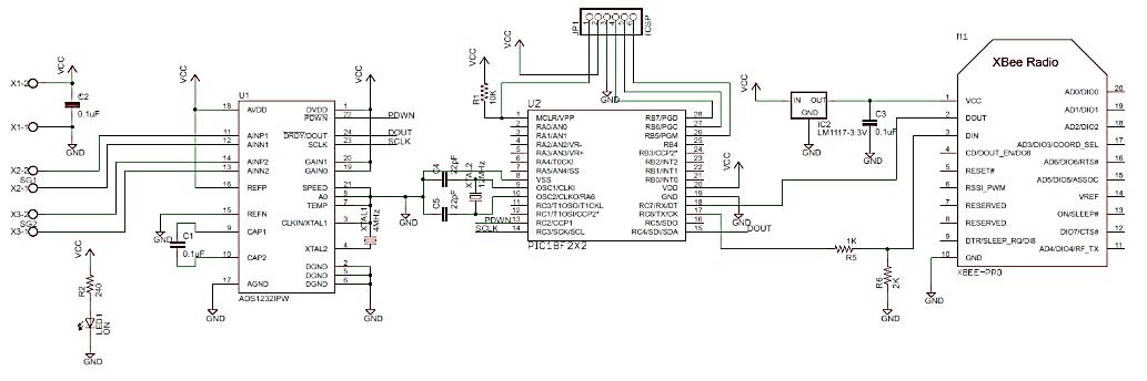
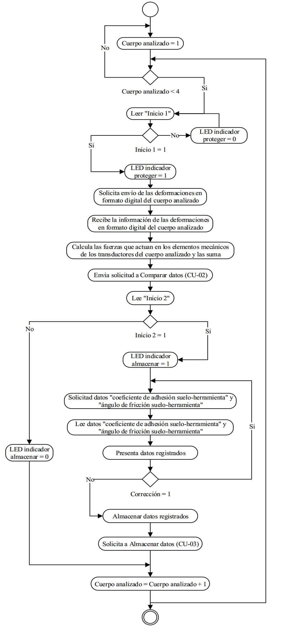
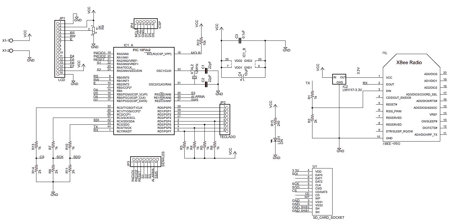
Currently, rural technological development has emerged as a response to the need for improving production efficiency in the fields, especially in agricultural countries such as Colombia due to aspects such as demographic growth and economic globalization; the use of a subsoiler is the first activity performed, intended to loosen soil as a way of reducing its resistance and allowing the spread of plant roots and flow of water. Hence, any type of abnormal circumstances in the development of this activity results in delays in future works or decrease of crop efficiency. This article shows the results of a technological research, focused on mechatronic adequacy of a subsoiler implement addressed under a structured design procedure that assures technological adaptations by assuring the operation of a control instrumented system with response to overloading

Downloads

Download data is not yet available.

Article Details

Section

Articles

How to Cite

Pontoja Caicedo, P. A., Cano Buitrón, R. E., & García Melo, J. I. (2015). Security system for overloading of a subsoiler. Revista Ingenierías Universidad De Medellín, 15(28), 217-240. https://doi.org/10.22395/rium.v15n28a11

References